2024-03-18
840北极星储能网讯:3月15日,宁德时代(192.340, 11.34, 6.27%)发布2023年度财报,储能方面的业绩仍然亮眼:增速、毛利率跑赢动力电池!软包电池已量产、应用于储能!2023年宁德时代整体营收突破了4千亿,同比增长22.01%;净利润441.21亿元、同比增长43.58%。

根据年报数据,宁德时代2023年储能营收599亿元、同比增长33.17%。尽管增速没有往年亮眼,但储能在总营收的占比仍在进一步提高、已经达到了14.94%。

从具体业务来看,宁德时代2023年所有电池销量同比增长34.95%、达390GWh,其中储能电池销量为69GWh、同比增长46.81%。根据SNE Research统计,2023年全球储能电池出货量185GWh,宁德时代市占率为40%、连续3年位列全球第一。

由此可估算,宁德时代2023年度动力电池售价约0.889元/Wh,储能电池售价约为0.868元/Wh,比动力电池稍低。两者售价分别较2022年的0.978元/Wh和0.957元/Wh同比下降了9%。

然而在这样的情况下,宁德时代的毛利率仍比2022年度的17%有明显提升。尤其储能业务的毛利率23.94%、为所有四大业务中最高,同比增长了近40%。
2023年业内不断传出产能过剩消息,而且也有企业降价打折出清库存。宁德时代的产能利用率尽管也有所下滑,但年末依然保持70.47%的高位。具体来看,截至2023年末,宁德时代电池产能552GWh,在建产能100GWh,电池库存为70GWh与2022年底持平。

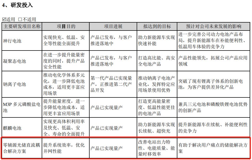
储能电池产品上,宁德时代2023年发布了集长寿命、高安全、高效率多种优势的零辅源光储直流耦合解决方案,并在超级充电站等场景落地公司升级产品EnerOne Plus、EnerD等,较上一代产品能量密度与充放电效率实现较大幅度提升。值得注意的是,宁德时代在2023年报中披露,已经有磷酸铁锂软包电池应用于家庭储能、工商业储能等领域,这种电芯能量密度为140-190Wh/kg,功率为0.5~0.6C,循环寿命为1000~15000次。

而且从储能应用端来看,宁德时代2023年入围国内多个电力央企储能系统设备框架采购,与中车株洲、中国电建(5.160, 0.04, 0.78%)、晶澳科技(19.400, 0.12, 0.62%)、正泰集团等达成战略合作,携手推广储能应用及推进产业创新。
海外市场方面,宁德时代也参与多个“最大”储能项目设备供应,包括助力Nextera实现1.8GWh的全球最大光储单体项目并网,为意大利国家电力公司ENEL交付6.4GWh的全球最大储能项目群,以及为西澳电力公司Synergy交付3.8GWh的澳洲最大独立储能项目。
而从研发投入方面来看,2023年也在加大储能的布局,除了部分电池之外,还针对性的研发了“零辅源光储直流耦合解决方案”,且产品已经量产。

宁德时代表示,将继续按照三大战略发展方向及四大创新体系的指引推动各项业务发展。而位于三大战略发展方向之首的,正是电化学储能。
三大战略发展方向:一是以“电化学储能+可再生能源发电”为核心,实现对固定式化石能源的替代,摆脱对火力发电的依赖。二是以“动力电池+新能源车”为核心,实现对移动式化石能源的替代,摆脱交通出行领域对石油的依赖。三是以“电动化+智能化”为核心,推动市场应用的集成创新,为各行各业提供可持续、可普及、可信赖的能量来源。


当前位置:
服务热线
返回顶部