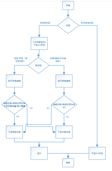
XX新能源股份有限公司2MW/4.32MWh 概述 用户侧储能项目装机规模:2MW/4.32MWh。 本项目拟配置储能系统旨在解决用户以下问题: 1)对各变压器总负载功率进行跟踪,实现动态调节储能系统充放电功率,通过谷充峰放,帮助企业实现错峰用电,降低用电费用。 2)在拉闸限电时,或意外停电时可离网运行,保障工厂生产力。 3)积极参与电网需量调配,按容量获取调度补偿。所有储能设备接入云端能源平台进行能量监控和管理,实时监测。 4)储能符合国家双碳目标,构建以新能源为主体的电网发展规划,越早安装储能系统越利于提升企业形象。 用户名称:XX新能源股份有限公司 用电天数:有效天数330天 用电类型:大工业10kV高供高计 (1)GB 50016-2014《建筑设计防火规范(2018版)》 (2)GB 50034-2013《建筑照明设计标准》 (3)GB 50116-2013《火灾自动报警系统设计规范》 (4)GB 50217-2018《电力工程电缆设计标准》 (5)GB 50229-2019《火力发电厂与变电站设计防火标准》 (6)GB 51048-2014《电化学储能电站设计规范》 (7)GB/T 34120-2017《电化学储能系统储能变流器技术规范》 (8)GB/T 34131-2017《电化学储能电站用锂离子电池管理系统技术规范》 (9)DL/T 5002-2021《地区电网调度自动化设计规程》 (10)DL/T 5003-2017《电力系统调度自动化设计规程》 (11)DL/T 634.5104-2009《远动设备及系统》 (12)GB/T 34133-2017《储能变流器检测技术规程》 (13)GB/T 36276-2018《电力储能用锂离子电池》 (14)GB/T 36547-2018《电化学储能系统接入电网技术规定》 (15)GB/T 36548-2018《电化学储能系统接入电网测试规范》 (16)GB/T 36558-2018《电力系统电化学储能系统通用技术条件》 (17)DL/T 860-2006《变电站通信网络和系统》 (18)Q/GDW 1769-2012《电池储能电站技术导则》 (19)Q/GDW 11265-2014《电池储能电站设计技术规程》 (20)QGDW 1738-2012《配电网规划设计技术导则》 (21)QGDW 10 11103-002-2018《储能电站自动化系统接入配置技术规范》 (22)QGDW10 111-03-003-2018《储能电站计算机监控系统技术规范》 (23)QGDW 10 111-03-004-2018《储能电站自动化监控信息传输技术规范》 (24)DL/T5352-2018《高压配电装置设计规范》 本项目为用户侧储能项目,利用峰谷电价差,采用削峰填谷模式获取电价差收益。储能系统可以每天满充满放2次,即在11:00-13:00、22:00-次日08:00谷段,电网给储能充电,其余时间段储能放电(冬季、夏季尖峰随时间段改变)。以此改善当地电力供应结构,并能获取经济收益。 表4-1:2MW/4.32MWh储能系统在1、7、8、12月份充放电策略表 电价类型 时段 时长 运行状态 备注 谷段 22:00-08:00 10 充电 高峰 8:00-11:00 3 放电 谷段 11:00-13:00 2 充电 尖峰 13:00-15:00 2 放电 高峰 15:00-19:00 4 待机 尖峰 19:00-21:00 2 放电 高峰 21:00-22:00 1 待机 表4-2:2MW/4.32MWh储能系统在正常月份(非1、7、8和12月)充放电策略表 电价类型 时段 时长 运行状态 备注 谷段 22:00-08:00 10 充电 高峰 8:00-11:00 3 放电 谷段 11:00-13:00 2 充电 高峰 13:00-19:00 6 待机 尖峰 19:00-21:00 2 放电 高峰 21:00-22:00 1 待机 除以上常规的峰谷套利运行模式,储能系统还具备配合能源局和平台进行电网的相关辅助服务功能。 电价处于谷价: a)当P用户<P负荷限值时,储能系统进行充电,这时储能系统的功率 P储能=P负荷限值-P用户; b)当P用户>P负荷限值时,储能系统不工作,这时储能系统的功率P储能=0; 电价处于峰价: 储能系统进行恒定功率放电; 电价处于平价: 当P用户<P负荷限值时,储能系统进行充电,这时储能系统的功率 P储能=P负荷限值-P用户; 当P用户>P负荷限值时,储能系统不工作,这时储能系统的功率P储能=0。 备注:其中P用户表示用户的实时功率;P负荷限值表示设定的负荷限值,避免超出该用户容量限值;P储能表示储能的功率。 图4-1:储能系统充放电策略图 本工程为XX新能源用户侧储能项目,拟建设地点位于公司内部的闲置空地,采用户外储能柜的型式。储能建设规模为2MW/4.32MWh。 (1)储能装机容量:2MW/4.32MWh,储能额定输出总功率为2MW,储能电站容量为4.32MWh。 本期项目规划利用厂区内空余场地建设2MW/4.32MWh用户侧储能项目,储能电站设备占地约50平方米,分布布置在各区域配电房附近。此计算供参考,具体用地面积以地勘测绘为准。 储能工程范围包括:2MW/4.32MWh分布式储能柜、低压汇流柜的供货、运输及安装;电力电缆敷设及终端头制作、通讯线缆敷设及接线;全站防雷接地;以及与上述内容对应的土建部分。 下表:分布式储能与集中式储能优势对比 特点 分布式 集中式 效率高 系统效率高,可达90%,10MWh装机容量时,可放电量达9MWh 系统效率低,一般为80%,10MWh装机容量时,可放电量约8MWh 灵活性 100kW起,可任意搭配组成各种功率和容量的系统,场景灵活,便于更换 运输不便。大件运输超限,路勘复杂,成本高。 直流并联 直流侧无并联,无环流、电芯一致性失配等问题,周期放电量更高,度电成本更低,经济性更好 并联,簇间内阻差异造成环流,带来发热、加速电池老化等问题,全寿命周期放电量受影响 木桶效应 单簇容量衰减只影响某一簇性能,对系统整体影响有限 多电池簇并联,系统整体性能受制于最低簇的制约,单簇容量衰减影响10簇并联性能 精细化 单簇热管理,各PACK间温度均匀性更好,电池寿命更长,事故影响范围小 空调集中散热,温度差异大,电池寿命短;多电池簇共用一套消防系统,事故影响范围大 便捷度 单簇管理,支持新旧电池混用,扩容或者补电更为灵活便捷 十簇一管理,新旧电池难以混用,扩容或者补电必须以3.3MWh为单位,灵活性差 与集中式储能集装箱对比,分布式储能柜还具有移动方便、安全性高、风险系数低、充放电效率高等的优点。工程概况
项目依据
充放电策略
4.1 储能系统充放电方案

储能电站电气部分
5.1 储能电站基本情况
5.2项目建设范围
copyright©世荣电力科技(江苏)有限公司